首页
学校概况
学校简介
现任领导
历史沿革
学院风采
校园文化
党建工作
党委机构
党章党规
党建动态
理论学习
群团工作
教育教学
教学建设
规章制度
实践教学
教学成果
教学动态
学生工作
学生管理
思政教育
班主任队伍
心理健康
资助管理
学生活动
公寓管理
通知公告
招生工作
招生计划
招生章程
历年分数
学生就业
就业动态
就业服务
科学研究
学术动态
科研项目
科研成果
新闻动态
通知公告
首页
学校概况
学校简介
现任领导
历史沿革
学院风采
校园文化
党建工作
党委机构
党章党规
党建动态
理论学习
群团工作
教育教学
教学建设
规章制度
实践教学
教学成果
教学动态
学生工作
学生管理
思政教育
班主任队伍
心理健康
资助管理
学生活动
公寓管理
通知公告
招生工作
招生计划
招生章程
历年分数
学生就业
就业动态
就业服务
科学研究
学术动态
科研项目
科研成果
新闻动态
通知公告
通知公告
通知公告
学校概况
党建工作
教育教学
学生工作
招生工作
学生就业
科学研究
新闻动态
通知公告
您当前位置:
首页
>
通知公告
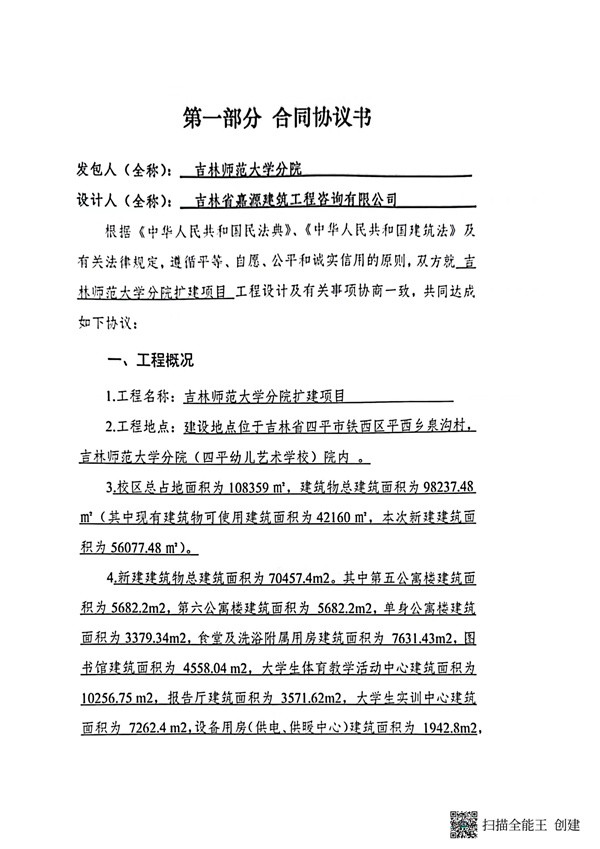
建设工程设计合同范文本(房屋建筑工程)
2022-11-02
阅读次数:
栏目:通知公告
关于我们
联系我们
校园地址:吉林省四平市铁西区泉沟村
联系电话:0434-3600678
咨询邮箱:
学校邮编:136000
校园地图
学院栏目
学校概况
党建工作
教育教学
学生工作
招生工作
学生就业
科学研究
相关链接
Copyright © 2025 All Rights Reserved 四平现代职业学院 版权所有
吉ICP备16000781号-4
Copyright © 2025 All Rights Reserved 四平现代职业学院 版权所有
吉ICP备16000781号-4